
近年、夏の暑さは厳しさを増しており、一過性のものではなく常態化するリスクとして認識されるようになっています。
国土交通省は2025年12月23日、施工者の自主性を尊重しつつ、最新技術の活用や多様な働き方を支援する「建設工事における猛暑対策サポートパッケージ」を策定しました。
本記事では、今回のパッケージ策定でざっくり何が変わったのか、どんな風に活用できるのかを分かりやすく解説します。
※本記事は、国土交通省が公表している資料をもとに内容を整理したものです。
制度の正式な解釈や具体的な運用については、必ず国土交通省の公式資料・発表をご確認ください。
「建設工事における猛暑対策サポートパッケージ」を策定しました
〜猛暑下での多様な働き方の実現を支援します〜
目次
1.建設工事における猛暑対策サポートパッケージにより何が変わるのか
2.具体的な4つの施策・取組
3.発注者協議でどう活用できるのか
4.お問い合わせ
今回の「建設工事における猛暑対策サポートパッケージ」の策定により、猛暑対応を「現場判断」や「個別対応」に委ねるのではなく、制度に基づく協議事項として扱えるようになった点が、大きな特徴といえます。
これまで個別に実施されてきた猛暑対策の取り組みが整理・体系化され、1つのパッケージとしてとりまとめられました。これにより、猛暑を前提とした施工条件の見直しや対応について、発注者と協議するための考え方や位置づけが明確化されています。
受注者は、猛暑期における工期や作業時間帯の調整、作業環境改善に必要な熱中症対策に関する予算の補正などについて、従来よりも発注者と協議しやすい環境が整ったといえます。
今回のサポートパッケージでは、来季(令和8年度)に向けて主に以下の4つの柱で取り組まれます。
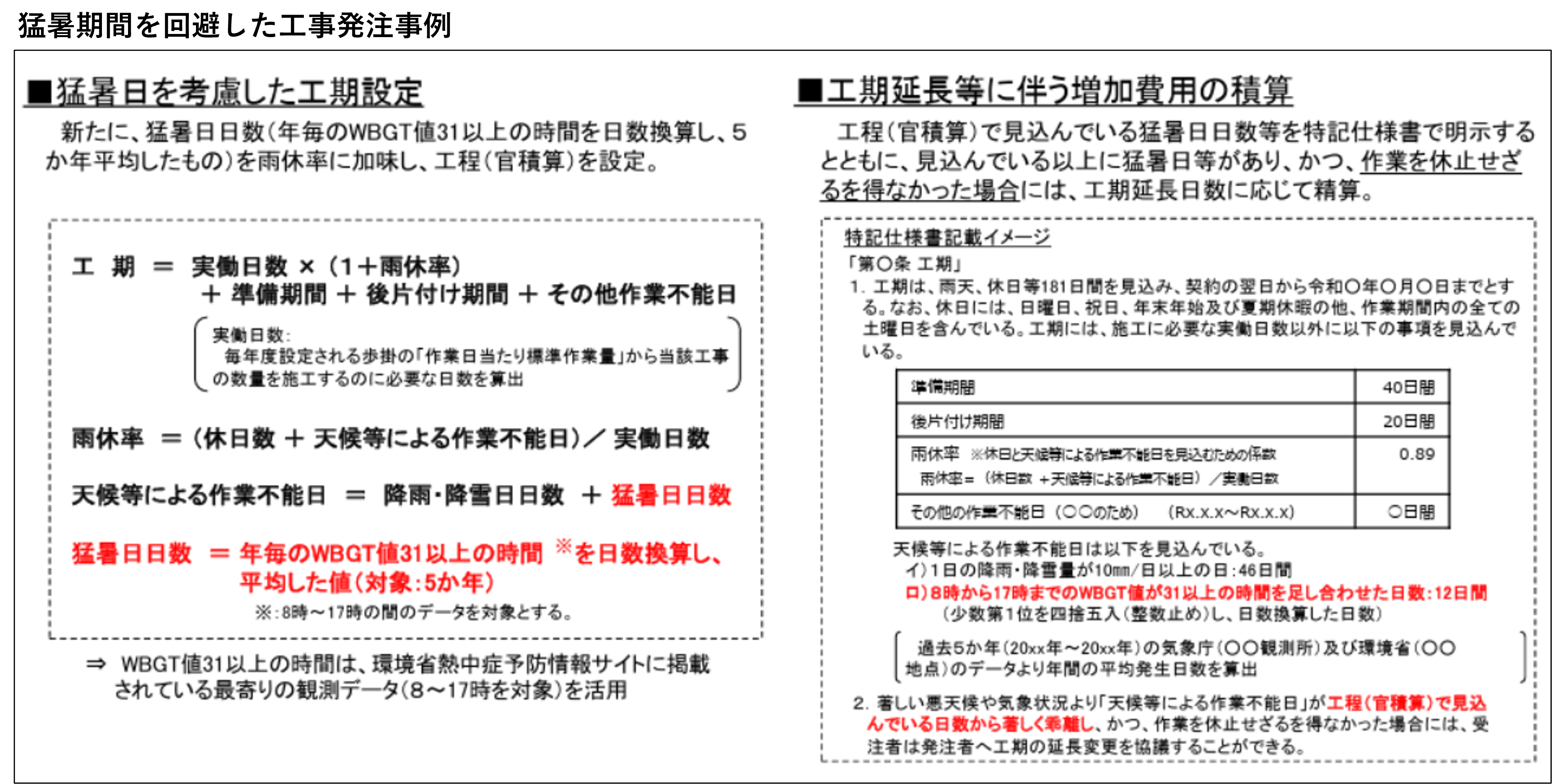
(1)猛暑期間・時間の作業回避
・工期設定の適正化
猛暑日を不稼働日として考慮する指針の改定や、猛暑期間を避けた発注(準備期間や工場製作に充てる等)を
推進します。
・現場施工の回避・調整
受注者が猛暑期間に休工できるよう試行工事を行い、費用面を検討します
また、早朝施工や休憩時間延長(クールワークタイム)など、施工時間の柔軟な変更を促進するとされています。
・労働時間の工夫
「1年単位の変形労働時間制」の活用により、年間の総労働時間を適切に配分することを促します 。
出典:国土交通省ホームページ
建設工事における猛暑対策サポートパッケージ」を策定しました 〜猛暑下での多様な働き方の実現を支援します〜
(https://www.mlit.go.jp/report/press/kanbo08_hh_001275.html)より一部加工して作成
(2)効率的な施工・作業環境の改善
・i-Construction 2.0の推進
遠隔操縦や省人化建設機械の導入により、猛暑下での屋外人力作業を削減します 。
・新技術の活用
水冷服・空調服、バイタルチェック機器、技能労働者安全モニタリングシステムなどの導入を支援します 。
・入札での評価
総合評価落札方式において、作業環境の改善に資する施工計画の提案を求めます 。

出典:国土交通省ホームページ
建設工事における猛暑対策サポートパッケージ」を策定しました 〜猛暑下での多様な働き方の実現を支援します〜
(https://www.mlit.go.jp/report/press/kanbo08_hh_001275.html)より一部加工して作成
(4)地方公共団体・民間発注者等への周知・要請、好事例の横展開
・全発注者への働きかけ
直轄工事だけでなく、市区町村や民間発注者に対しても猛暑日を考慮した適正な工期設定を要請し、
実態を調査します 。
・事例の共有
「建設工事における猛暑対策事例集」をとりまとめ、好事例を全国に横展開します
本パッケージを根拠とすることで、
猛暑期の作業回避や作業時間調整を、
国土交通省の考え方に基づく協議事項として説明できます。
・猛暑対策費を「後出し」ではなく「事前協議」へ
真夏日の日数に応じた備品費用や対策施設費を、施工計画段階から整理し、見積・契約前に協議しやすくなります。
・新技術導入を施工計画の一部として説明できる
空調服や安全モニタリングなどの技術も、
「あると良い対策」ではなく、作業環境改善策として制度的に位置づけて説明することが可能とされています
今回の「建設工事における猛暑対策サポートパッケージ」は、単なる注意喚起にとどまらず、
工期や経費、技術導入といった「制度面」から施工者を支援する内容となっています。
現場の安全と働きやすさを両立させるため、これらの支援策を積極的に活用し今夏の猛暑に備えていきましょう!
シスメット株式会社では建設現場の気象情報を一元管理できるサービスを提供しています。
夏場の熱中症対策にはJIS規格に準じた暑さ指数(WBGT)の観測ができる黒球温度計なども取り扱っています。
関連記事
【土木・建築】日本産業規格JISZ 8504に準じた暑さ指数(WBGT)の観測
【活用方法】建設業の方向け NETIS製品を活用したICT熱中症対策
【建設業向け 熱中症対策】direct LINE WORKS上で暑さ指数(WBGT)の情報を自動通知
ご不明点については、お気軽にお問い合わせください。
TEL:093-965-1033 /MAIL:info@sysmet.co.jp